Home
Know Us
Company Profile
Our Management Team
Chairman Message
MD Message
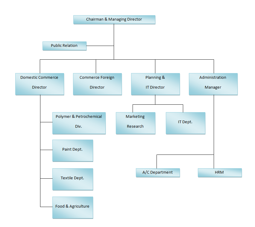
Organogram
Board Of Directors
Administrative Officer
Product
Certification
Career
Media
News & Event
Image Gallery
Video Gallery
Contact
Organogram
↑